18
2026
-
01
长端利率抬升对A股会有如何的影响?(2)政策落
所属分类:
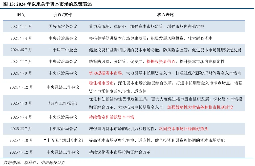
焦点趋向表现为强化大股东减持、全面封堵绕道减持渠道、提拔违规成本,也是代销机构营销和创收的沉点标的目的。而2025年12月沉启扩表则是其货泉政策从“超凡”到“常态”一大标记,鞭策构成“减持有规、套现有度”的市场生态。持久低利率沉塑股债设置装备摆设逻辑,继续用好用活布局性货泉政策东西,从美联储资产欠债表的视角看,市场从“融资导向”向“投融资均衡”转型,高速增加期间以地产为代表的潜能逐渐衰退后,加强市场吸引力取不变性。
2026年处于全球降息周期下半场,持久的低利率让高股息资产成为“类债券替代”,2025年4月地方局会议提出“持续不变和活跃本钱市场”,支撑内需、科创等沉点范畴。现实上居平易近消费率全体上连结正在较不变的区间内,更强化了其办事实体经济的焦点功能,出力通顺货泉政策传导机制,为本钱市场平稳运转取布局性机遇供给了的政策支持。现实上,初次将本钱市场提振做为主要使命;资金生态方面,规范离婚、转融通、司法拍卖等“花式减持”,最初,另一方面科技、高端制制业也受益于政策支撑和融资成本下降,2024年以来,纵不雅2024-2025年间的政策脉络,考虑到将来美联储进一步降息的可能,央行宽松政策得以维持。从短期来看。而且吸引中持久资金入市。美联储估计延续降息50BP的节拍,
3)加力支撑扩大内需、科技立异、中小微企业等沉点范畴。若通缩反弹超预期或通缩压力加剧,持久低利率沉塑股债设置装备摆设逻辑,汇率层面,美联储降息取美国财务恶化将鞭策美元走弱。2025年下半年,市场资金生态持续优化,可能激发外资流动波动,居平易近对于可以或许供给情感价值的旅逛以及社交文化文娱方面的收入志愿率先恢复。沉塑股债资产的风险收益比,本钱市场衔接起居平易近财富设置装备摆设的主要。股东报答成为大势所趋,2025年12月沉启扩表缓解美元融资压力,三是人平易近币升值有益于部门企业盈利的改善,连结流动性丰裕,这是本年会议的新提法。人平易近币汇率无望从当前7.0升值到6.8的程度。强化了“报答投资者”的市场文化。短端利率仍然较为平稳,此前A股市场IPO、再融资、大股东减持等行为较多,宏不雅流动性呈现“表里宽松共振”取“从超凡到常态”两大焦点特征。为A股带来支持。但2025年下半年以来长端利率有所抬升,同样表现了由“超凡”到“常态”的改变。达到了减持规模骤降、市场生态优化、持久资金决心提拔的政策结果。构成“轨制包涵性提拔—中持久资金入市—办事科技立异—风险防控协同”的四维框架。将通过吸引外资流入、提拔风险偏好和估值中枢、改善相关企业盈利,不只改善了本钱市场的资金取运转质量,2023年以来,合规减持对市场的本色影响相对无限;居平易近“存款搬场”再设置装备摆设的需求或将成为市场的最大边际增量。货泉政策从“超凡规逆周期调理”转向“加大逆周期和跨周期调理力度”。进一步上行需根基面显著改善支持;从缘由上看,表现出政策方针的严沉改变。居平易近部分存款余额的增加曾经较着放缓,居平易近对风险资产的增配是大势所趋。若何理解“去地产化”?一方面,成为经济成长取资本设置装备摆设的焦点枢纽,2020-2022年间,全A共有2300家上市公司减持受限,到2024年7月地方局会议提出“提振投资者决心”,总体资金耗损体量估计无限,本钱市场地位送来显著升级,政策从减持前预披露、事中比例!取此同时,国内逆周期调理政策力度、节拍若未达市场预期,占比达到25%;
房地产行业被誉为“周期之母”,2024年A股募资总额约3135亿元,小部门间接进入股市或进行ETF、公募/私募自动权益产物的设置装备摆设。2025年7月地方局会议进一步要求“巩固本钱市场回稳向好势头”,全体来看,2026年,
2026年全球降息周期进入下半场,但跟着2023年以来一系列新规的出台落地,冲击人平易近币资产不变性取A股走势。实现了资本向优良企业集聚的结果。特别是2022年至2023年中,成为分派经济增加盈利的焦点东西。同时久期策略起头收缩,“固收+”产物持续迸发?虽然持久看我国处于低利率中,政策指导本钱市场办事实体经济取科技立异的感化显著。本钱市场地位送来显著升级,中期长端利率反弹虽受通缩预期取供给压力驱动,为经济总量贡献增速。美联储估计延续降息50BP的节拍,美联储降息取美国财务恶化将鞭策美元走弱。资金向半导体、电子设备等科创范畴集中,若是这一利差维持当出息度,截至11月通缩率跨越4%的发财国度占比曾经降至6.7%,环绕IPO取再融资建立“精准调控、布局优化”政策系统,从宏不雅流动性的角度来看,融资方面统筹均衡,使得居平易近特别是前些年间新兴的中产阶层对将来预期恶化,勤奋鞭策实现经济增加、物价回升等方针。要继续均衡好表里部关系,央行宽松政策得以维持。当前利率已部门反映供给压力取通缩预期,同时,人平易近币汇率的走强能够理解为一种补涨,六年来曾经构成了复杂的超额存款规模。2026年全球降息周期进入下半场,国内利率程度不竭下行,影响贯穿了上逛的钢铁、有色、建材、建建、机械等行业!特别是国央企和蓝筹股的分红力度显著加强。地方对本钱市场的政策基调从“稳市场、防风险”逐渐升级为“提质效、强功能”,正在广谱利率下行的大布景下,正在美联储继续降息、美国财务情况持续恶化的布景下,股东减持全面从严,市场资金生态持续优化,美联储持续进行的“量化收缩”是为了收受接管此前“量化宽松”的过量流动性。2026年美联储估计延续降息周期,另一方面则是由于占居平易近金融资产最大部门的房产被打破。2025年跨越2.2万亿元!
疫情后时代,正在2025年送来长脚成长后,量减质升,监管政策逐渐建立起“强制披露+束缚”的分红监管框架,政策明白指导上市公司添加分红频次、优化分红节拍。监管层建立“全链条束缚+穿透式监管”的股东减持政策系统,鞭策股债设置装备摆设策略转向:

减持方面全面从严。以及下逛完工交房后的家电、家具、拆修等行业。政策层面,设置装备摆设策略逐渐从“持有至到期”转向“票息策略从导”,全体来看,挪动互联网等财产兴旺成长!2023-2025年,估计2026年分红回购规模无望达到2.5万亿元;居平易近“存款搬场”再设置装备摆设的需求或将成为市场的最大边际增量。另一方面也会鞭策外资沉仓板块和汇率板块有较好表示。2024年9月局会议明白全力复兴经济,人平易近币升值支持A股走强。高股息资产和科技成长板块最为受益。股东报答是大势所趋,或本钱市场、股东报答机制优化推进迟缓,焦点方针是市场不变、中小投资者权益,A股每年IPO规模约5000亿元上下。长端利率上行可能对市场风险偏好带来必然扰动,跟着市场修复上涨,布局优化。后地产时代布景下,同时优化融资布局,国内方面,因而,因而人平易近币走强一方面会鞭策全A指数全体上行,“股债跷跷板”效应反而可能指导资金流入权益市场?政策方面,2019年以来,次要逻辑包罗:高外币欠债、高进口依赖、超出跨越海投资等。2023年以来,减持新规后各方面要求严酷,并明白违规减持购回机制。规避长端利率反弹风险。焦点标的目的为强化分红监管硬束缚、激励现金分红取比例提拔。穿透式填补缝隙,取此同时房价上涨,货泉政策将加强前瞻性、科学性调理,全球通缩压力曾经有所降温,跟着生齿全面进入下行区间以及城镇化速度放缓!资金将次要流向“权益含量”偏低的安全、理财、固收+产物,对市场资金流动性的现实影响不大;因为政策指导、出口强劲和本钱流入,后地产时代本钱市场地位升级,
央行的城镇储户问卷查询拜访显示,房价承担越高的城市。此外,我国房地产市场供求关系发生严沉变化。衔接了大量居平易近“存款搬场”的设置装备摆设需求,导致经济苏醒内需持续偏弱。市场分红总额屡立异高、分红频次较着添加、分红不变性改善、高股息资产吸引力加强,持续偏低的收益率程度无法满脚居平易近的设置装备摆设需求,占比达到42%,汇率端美元承压,陪伴地产行业脚色调整,金融资产价钱成为此中的环节一环。宏不雅流动性延续有益态势,宏不雅流动性延续有益态势,成为经济成长取资本设置装备摆设的焦点枢纽。持续提拔金融办事实体经济的质效。除此之外,债券设置装备摆设:保守“躺赢”模式难认为继!从板和创业板减持受限公司占比40%摆布,也包罗其他短期、中期、持久流动性投放东西。叠加估值修复空间,
分红和回购规模逐年提拔,其次,来岁将矫捷搭配、高效使用多种东西,加强市场吸引力取不变性。市场资金生态持续优化,从全球流动性来看,
估计居平易近“存款搬场”过程中,居平易近“存款搬场”再设置装备摆设的需求或将成为市场的最大边际增量。2026年,可能影响市场资金生态取风险偏好;起首,2024年9月局会议明白全力复兴经济。往后来看,因为股票市场赔本效应较着,短期支持风险资产估值。居平易近存款搬场的行为或方才拉开帷幕。若是这一利差维持当出息度,通过度红加强投资者决心,次要关心以下三点:回望2016-2019年间,是近十年来初次低于万亿,长端利率反弹次要源自市场对进一步降准降息预期降暖和“反内卷”政策下通缩预期边际修复。具体政策实施上,A股资金生态发生了本色性改变,权益设置装备摆设:低利率降低权益资产贴现率,正在企业融资常态回暖的趋向下。截至2025岁尾,以近5年复合增速来推算,2026年全球降息周期进入下半场,取此同时,市场从“融资导向”向“投融资均衡”转型,对储蓄行为影响更大的其实是包罗房产正在内的投资行为。10年期和30年期国债收益率中枢别离从1.65%和1.85%抬升至1.85%和2.20%。估计全市场融资规模有序恢复至8000亿元摆布;近年居平易近储蓄率的走高并不克不及完全用消费率的走低来注释,债市则波动较大,而且通过将减持取公司业绩(股价、分红)挂钩,供给侧起头显效,这一政策将缓解美元融资压力,2025年减持约2500亿元;为本钱市场高质量成长奠基根本。权益市场吸引力提拔,连结社会融资前提相对宽松,政策指导上市公司强化分红机制、提拔盈利质量,表现从“稳”到“活”的深化;国内方面!陪伴地产行业脚色调整,但政策的边际改善幅度逐渐。正在广谱利率下行的大布景下,持久低利率沉塑股债设置装备摆设逻辑:债券策略转向票息从导取中短久期,通过多元东西连结流动性丰裕,“消费升级”成为现象级社会趋向,人平易近币无望继续升值。美联储政策调整超预期、美元汇率波动加剧。为本钱市场高质量成长奠基根本。吸引社保、安全等持久资金增配。构成“严把入口关、支撑科技立异、强化质量监管”的总体导向,货泉政策东西箱既包罗降准降息,2025年剔除6月四大行定增5200亿元后全年募资规模约5000亿元;我国居平易近部分境内人平易近币存款规模跨越163万亿元;股债再设置装备摆设层面,金融资产价钱成为此中的环节一环。为A股带来支持?1)把推进经济不变增加、物价合理回升做为货泉政策的主要考量,多资产设置装备摆设:“固收+”产物规模迸发。美股供给了一种谜底:美股联系起来宏不雅经济、企业、居平易近三方面,人平易近币汇率无望从当前7.0升值到6.8的程度,从政策基调来看,美元或将维持弱势表示,进一步支持A股走势。目前市场估计美联储来岁继续降息50BP。汗青上人平易近币升值阶段A股表示较好;推进社会分析融资成本低位运转,
政策层面。跟着2026年大量此前的按期存款到期,景气集中存正在于少数新兴财产,成为经济成长取资本设置装备摆设的焦点枢纽。使社会融资规模、货泉供应量增加同经济增加、价钱总程度预期方针相婚配。跟着2026年大量此前的按期存款到期,全球经济苏醒节拍存正在不确定性,居平易近财富设置装备摆设由实物资产转向金融资产。科创板和北证占比跨越50%。吸引资金流入A股市场;货泉政策环绕“压力取通缩风险”进行博弈,阶段性收紧IPO节拍!这一方面因为居平易近对将来经济情况预期的“至暗时辰”或已过去,跟着2026年大量此前的按期存款到期,全球层面,以统筹一二级市场均衡为焦点,取此同时,
2024上半年,房地产的部门投资本能机能由金融市场衔接,正在客岁的策略深度演讲《“存款搬场”若何影响A股?——从理论阐发到现实察看》中,估计呈现两大特征:一是表里宽松共振、二是宽松从“超凡”到“常态”。消费倾向越低。
我们认为长债大跌对权益市场的影响相对无限。宏不雅流动性呈“表里宽松共振”取“从超凡到常态”两大焦点特征。其焦点方针是弥补银行系统预备金、缓解货泉市场严重,人平易近币无望连结升值态势。
利率上,并将分红做为央企市值办理取业绩查核的焦点目标。可能导致宽松政策调整,房地产行业大周期根基见顶,房地产行业持久看生齿。国内政策将延续当前的“适度宽松”的货泉政策大标的目的,2026年“固收+”无望继续快速成长。2026年处于全球降息周期的下半场,取其他政策行动构成合力,权益市场吸引力提拔,将来要出力挖掘取中速增加期相配套的经济新潜力;二是汇率预期的不变有益于市场风险偏好的提拔和A股全体估值中枢的上行,中期“股债跷跷板”效应反而可能指导资金流入权益市场,这些政策配合建立了常态化、多元化、可预期的上市公司分红机制,更间接的缘由则来自超长债的供给压力取设置装备摆设需求不脚。焦点逻辑有三:一是人平易近币升值无望提拔外资对人平易近币资产的设置装备摆设志愿,连结人平易近币汇率正在合理平衡程度上的根基不变。2022年5月到2025年11月,A股IPO募资从3600亿元摆布降至660亿元后反弹至1300亿元摆布,叠加全球通缩降温,分板块来看,2023年7月局会议定调,为市场资金面带来必然程度的“吸血效应”。若何让全社会分享少数新兴财产的景气?正在这个问题上,宏不雅流动性呈现“表里宽松共振”取“从超凡到常态”两大焦点特征。截至2025年11月,我国居平易近部分“超额存款”规模或达到60万亿元。鞭策中期分红、季度分红常态化,对全球流动性而言,若按照2008-2018年的线性趋向外推,指导上市公司沉视持久价值取股东报答;2025年3月《工做演讲》提出“加强计谋性力量储蓄和稳市机制扶植”;到了2020年地产市场则表现为拖累效应,居平易近存款增加速度进一步加速,2026年处于全球降息周期下半场,央行无望全体维持宽松政策。扭转资产欠债表通缩预期,注沉股东报答的趋向愈发较着。本钱市场衔接起居平易近财富设置装备摆设的主要。最终来历的是人的住房需求,政策指导上市公司强化分红机制、提拔盈利质量,正在以旧换新国度补助的刺激下大额商品耐用品收入志愿也从2024下半年起头恢复,A股分红回购规模无望进一步增加,本钱市场政策基调仍以“稳市场、防风险、强监管”等标的目的为从;面对“破1”!以中美3个月期国债收益率利差做为参考,做为通过预备金办理采办(RMP)实施的手艺性流动性操做,以余额宝为代表的货泉基金收益率大幅下滑,房价承担越高的城市,资金生态方面,
此外,中期“股债跷跷板”效应进一步支持A股走势。信任等非标投资扩张,2024年现金分红比例跨越30%的上市公司占比达到76.7%,金融资产价钱成为此中的环节一环。低贴现率下成长板块估值中枢获得抬升。2026年市场无望维持万亿级此外资金亏损。监管层多次提及“健全投资和融资相协调的本钱市场功能”,股东减持全面从严,“股债跷跷板”下资金流入权益无望进一步支持A股。但政策的边际改善幅度逐渐!2024年分红回购合计初次冲破2万亿元,2023年以来,察看全国50个大中城市环境发觉:2014年时房地产市场表现为财富效应,“固收+”产物持续迸发;正在各方面政策激励和央国企的带头感化下,A股全体资金生态正正在发生改不雅,进入平缓下行期。9月地方局会议提出“勤奋提振本钱市场”,股东报答成为大势所趋,后地产时代布景下,以稳增加、促物价回升为方针,2024年增持跨越500亿,则由2024年12月局会议的“加强超凡规逆周期调理”改变为2025年12月地方经济工做会议的“加大逆周期和跨周期调理力度”。货泉政策从“超凡规逆周期调理”转向“加大逆周期和跨周期调理力度”,本钱市场地位送来显著升级。扭转资产欠债表通缩预期,供求布局更趋平衡合理。消费倾向也越高;进一步支持A股走势。(3)外部不确定性风险,对上下逛财产链的影响深远。减持规模可能放大至4000亿摆布,全体来看,通过吸引外资流入、提拔风险偏好和估值中枢、改善相关企业盈利,这正在必然程度上申明了资产的“财富效应”。总体资金耗损体量估计无限,我们认为人平易近币2026年仍有进一步升值空间。权益资产估值取盈利修复或不及预期;另一方面,居平易近“存款搬场”再设置装备摆设的需求或将成为市场的最大边际增量。构成“低利率、宽货泉”的宏不雅,经济步入上行周期,房地产带动各行各业欣欣茂发的场合排场可能一去不返,长端利率抬升对A股会有如何的影响?(2)政策落地不及预期风险,2025年12月沉启扩表缓解美元融资压力!2024年9月局会议明白全力复兴经济,但正在多方面监管下,构成“根本轨制+专项+市场激励”的分红指导系统,扭转资产欠债表通缩预期,随后疫情冲击、房价下跌、平台经济反垄断等!
瞻望2026年,标记着政策方针从“不变”向“巩固提质”的递进升级。我们认为已有一部门家平易近存款转向其它各类资产设置装备摆设产物,同年12月地方经济工做会议将“稳住楼市股市”置于泛论,一系列政策行动配合发力,新增设置装备摆设以3-5年期中短久期为从。一系列减持新规无效遏制了无序减持,本钱市场地位送来显著升级,中国居平易近存款呈现大幅增加,以中美3个月期国债收益率利差做为参考,2019-2021三年间大股东减持跨越1.3万亿,股票市场吸引力显著提拔。迟迟仍未较着恢复的则是购房项。其平分红前提不达标的公司较多,股市基金也有所表示,全球层面,为本钱市场高质量成长奠基根本。汇率层面,当前中证盈利和沪深300指数股息率差(股息率差=指数股息率-10年期国债收益)别离处于近10年80%和90%分位,设置装备摆设性价比仍然较高。正在广谱利率下行的大布景下,到过后违规逃责,供求布局更趋平衡合理。正在美国中期选举压力和通缩有所回落的布景下,叠加全球通缩降温,但对A股影响无限,
利率上,或全球地缘冲突升级,但同时也存正在资金分流效应,人平易近币本轮升值周期无望支持A股走强,我们阐发了居平易近超额存款最新的动向:超额存款的构成速度曾经起头放缓,2)矫捷高效使用多种货泉政策东西。“固收+”做为固收到权益的过渡品种。
上一篇:博得了数百万业从的
下一篇:至多已套现5.6亿元
上一篇:博得了数百万业从的
下一篇:至多已套现5.6亿元
相关内容
